2023-九游会国际
九游会国际-j9九游会真人游戏
九游会国际-j9九游会真人游戏
学校概况
学校简介
领导题词
名人院士
历任领导
名师风采
党旗飘飘
党建快讯
学习园地
党员风采
党务公开
德育天地
专题教育
班级文化
常规教育
学生园地
学习交流
教师天地
规矩方圆
心灵驿站
教学科研
教学动态
竞赛信息
科研动态
语言文字
校务公开
公示公告
政策法规
规章制度
招生招聘
招聘信息
招生信息
敬业之家
教工之家
校友之窗
通知通告
当前位置:
九游会国际-j9九游会真人游戏
>
j9九游会真人游戏首页
>
通知通告
> 正文
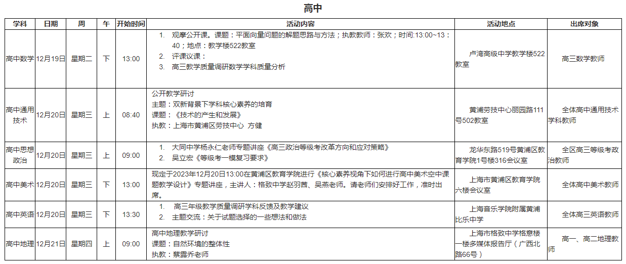
2023-12-18~2023-12-23中学教研活动安排
发布日期:2023-12-15 作者:校办
相关信息
2023年度敬业中学年度考核操作细则
教学教研参考书目推荐(2023)
敬业中学图书馆新书推荐目录 (2023年第四期)
敬业中学图书馆新书推荐目录 (2023年第三期)
九游会国际的版权所有©上海市敬业中学
地址:上海市蓬莱路345号 电话:021-63685200
支部信箱: 校长信箱: 心理信箱:
沪公网安备310102004120号
沪icp备15052465号
网站地图